Pages

Friday, July 3, 2015

D02: a simple 80W Bass guitar amplifier built around the TDA7294 IC



As stated by the ST datasheet, the TDA7294 is a monolithic integrated circuit in. Multiwatt15 package, intended for use as audio class AB amplifier in Hi-Fi field applications.


D02, is a simple 80W Bass guitar amplifier.


I've some parts laying around that i decided to assemble in order to build a portable Bass guitar amplifier. I've a nasty 10" speaker, a power transformer, a car amplifier heatsink, and some other parts found in the on a "dumpster dive".
My friend Matteo gives me a speaker case he does not use more, he also cut's the stickers with his cutter plotter machine.


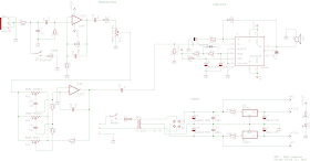
The circuit is really simple. The preamplifier it is build around a TL072 opamp. The first stage amplify the signal, the second does 3-tone balances.


The amplifier stage is pretty much the same of the ST TDA7294 datasheet, with just some value changed.


The circuit can be definitely improved. But just as it is now, it sounds pretty good.
The first improvement for this amplifier will be a better speaker.


A bit of math behing this amplifier, that can help you choose components.
The TDA7294 is set in Closed Loop Voltage Gain with a gain of 30dB. Let's suppose you have an input voltage of 22Vpk (+22V 0V -22V), considering a sine wave input Vac=Vpk*1.41, so Vac=15.6. The power of our amp is W=Vac^2/R so 30W.
Because our gain is set to 30db, we now can find the Vac_IN, namely the output voltage of our preamp, solving the gain equation gain=20*log10(Vac/Vac_IN), for our data is 0.5V.
Of course this is the optimal input for HiFi usage. But we are using a music instruments and we can color a little the sound, that means we can add a bit of harmonics to our sound, making this output slighly higher.
With this in mind you can set the gain of the preamplifier. Considering the output voltage of a pickup to be 250mV, you can event set the preamp gain to 4x, changing the two inverting resistors that sets the gain of the first opamp stage. The second stage of the preamplifier is the equalizer, the opamp stage gain here depends on his input resistance, the opamp here is on virtual ground configuration, so the gain depends on volume pot, treble, middle, bass pot, negative input resistors, and the resistor attached from the output of the amplifier to the pots. Usually for "standard" sound (it means not all pot to full scale), the gain will be next to 1.


ChangeLog

  • v1.1: typo errors fixed (R18 missing, R15 and R16 reversed), gain fix (R12 reduced to 10k)
  • v1.0: first release


Notes
  • read risk disclaimer
  • excuse my bad english

11 comments:

  1. Hello Davide,

    Great project, very efficient !
    Two questions :
    - in your schema, alimentation outputs VCC and VCC15 in positive and negative, but you only use VCC. Haven't you used VCC15 for preamp and equalizer ?
    - I see that schema is in Eagle format. Is it possible for you to share it ? Or at least Bill of Materials ?

    Thank you in advance, and keep going, your projects are great !
    Arnaud (from France)

    ReplyDelete
    Replies
    1. Hello Arnaud, my typo mistake, the preamp is +VCC15, not VCC, i will fix in a few.
      You can download the schematics from here: https://expirebox.com/download/8b6049771a3745820f1066fbc40bdc30.html (link expires in 2 days)

      Delete
    2. ...and thank you of course for your comment!

      Delete
  2. Hello Davide,

    Great blog! One question: what model power transformer are you using?

    Cheers,
    Tim

    ReplyDelete
    Replies
    1. Hello, thank you! In the version you see here it's a +22V 0V -22V that i've around here, but I've changed it this year with a +30V 0V -30V unmounted from an old amplifier.

      Delete
  3. Can I use a power transformer with 220v in main and secondary with 18-0-18v it's 3amp rated? How many ampere in the diode bridge if I use this transformer?

    ReplyDelete
    Replies
    1. You can use it, but you should change R3 and R4, and most important the main amplifier chip TDA7294 will operate at a lower voltage, it means less output power (see table 5 of ST datasheet https://www.st.com/resource/en/datasheet/tda7294.pdf)

      Delete
  4. Hello, find it here: https://file.io/lNrr6svuhkHO (2 weeks expire)

    ReplyDelete